beats365(中国区)-手机版官方网站
公司首页
关于我们
beat365手机版官网入口简介
现任领导
组织机构
部门职责
自学考试
学籍管理
考务管理
教学教务
自考招生
成人教育
规章制度
学籍管理
考务管理
教学教务
成教招生
学士学位
学位报考
学位申请
培训中心
党政管理
学习动态
党群工作
政务管理
廉政建设
网络教育
成人函授教学
网络安全制度
微信公众号
专题报道
制度汇编
成教制度
自考制度
学位制度
公司管理
公司首页
关于我们
beat365手机版官网入口简介
现任领导
组织机构
部门职责
自学考试
学籍管理
考务管理
教学教务
自考招生
成人教育
规章制度
学籍管理
考务管理
教学教务
成教招生
学士学位
学位报考
学位申请
培训中心
党政管理
学习动态
党群工作
政务管理
廉政建设
网络教育
成人函授教学
网络安全制度
微信公众号
专题报道
制度汇编
成教制度
自考制度
学位制度
公司管理
学位申请
申请入口
学位申请
公司首页
>>
学士学位
>>
学位申请
>> 正文
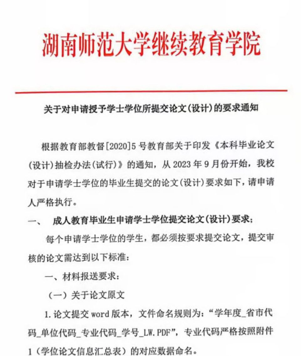
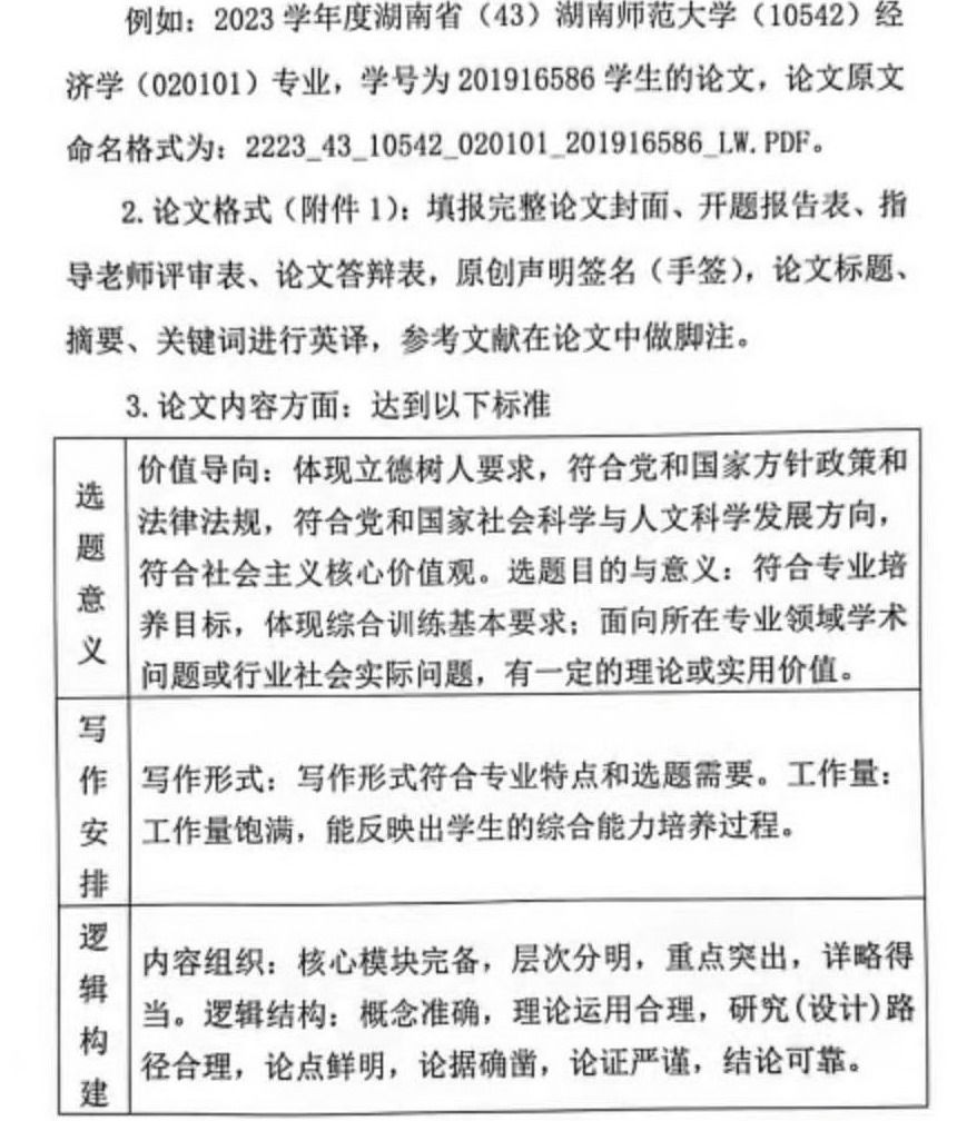
关于对申请授予学士学位所提交论文(设计)的要求通知
发布时间:2023-09-11 浏览量:
附件【
成教生附件1:beat365手机版官网入口高等学历继续教育本科毕业论文格式(4).docx
】已下载
次
附件【
自考生附件1:封面设计格式.docx
】已下载
次
附件【
成教生附件2:学位论文信息汇总表3.xlsx
】已下载
次
附件【
成教生附件3:专家信息汇总表.xlsx
】已下载
次
附件【
自考生附件2:原创性声明及使用授权声明.docx
】已下载
次
关闭
点击微信底部的"发现",使用"扫一扫"即可将网页分享到我的朋友圈。
分享到...
   分享到:
【
关闭
】