beats365(中国区)-手机版官方网站
公司首页
关于我们
beat365手机版官网入口简介
现任领导
组织机构
部门职责
自学考试
学籍管理
考务管理
教学教务
自考招生
成人教育
规章制度
学籍管理
考务管理
教学教务
成教招生
学士学位
学位报考
学位申请
培训中心
党政管理
学习动态
党群工作
政务管理
廉政建设
网络教育
成人函授教学
网络安全制度
微信公众号
专题报道
制度汇编
成教制度
自考制度
学位制度
公司管理
公司首页
关于我们
beat365手机版官网入口简介
现任领导
组织机构
部门职责
自学考试
学籍管理
考务管理
教学教务
自考招生
成人教育
规章制度
学籍管理
考务管理
教学教务
成教招生
学士学位
学位报考
学位申请
培训中心
党政管理
学习动态
党群工作
政务管理
廉政建设
网络教育
成人函授教学
网络安全制度
微信公众号
专题报道
制度汇编
成教制度
自考制度
学位制度
公司管理
学位报考
报考入口
学位报考
公司首页
>>
学士学位
>>
学位报考
>> 正文
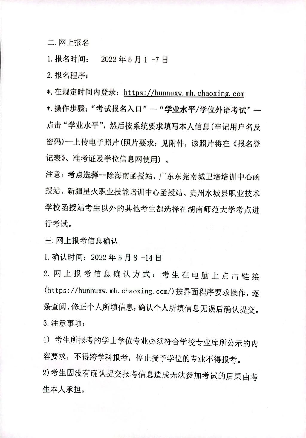
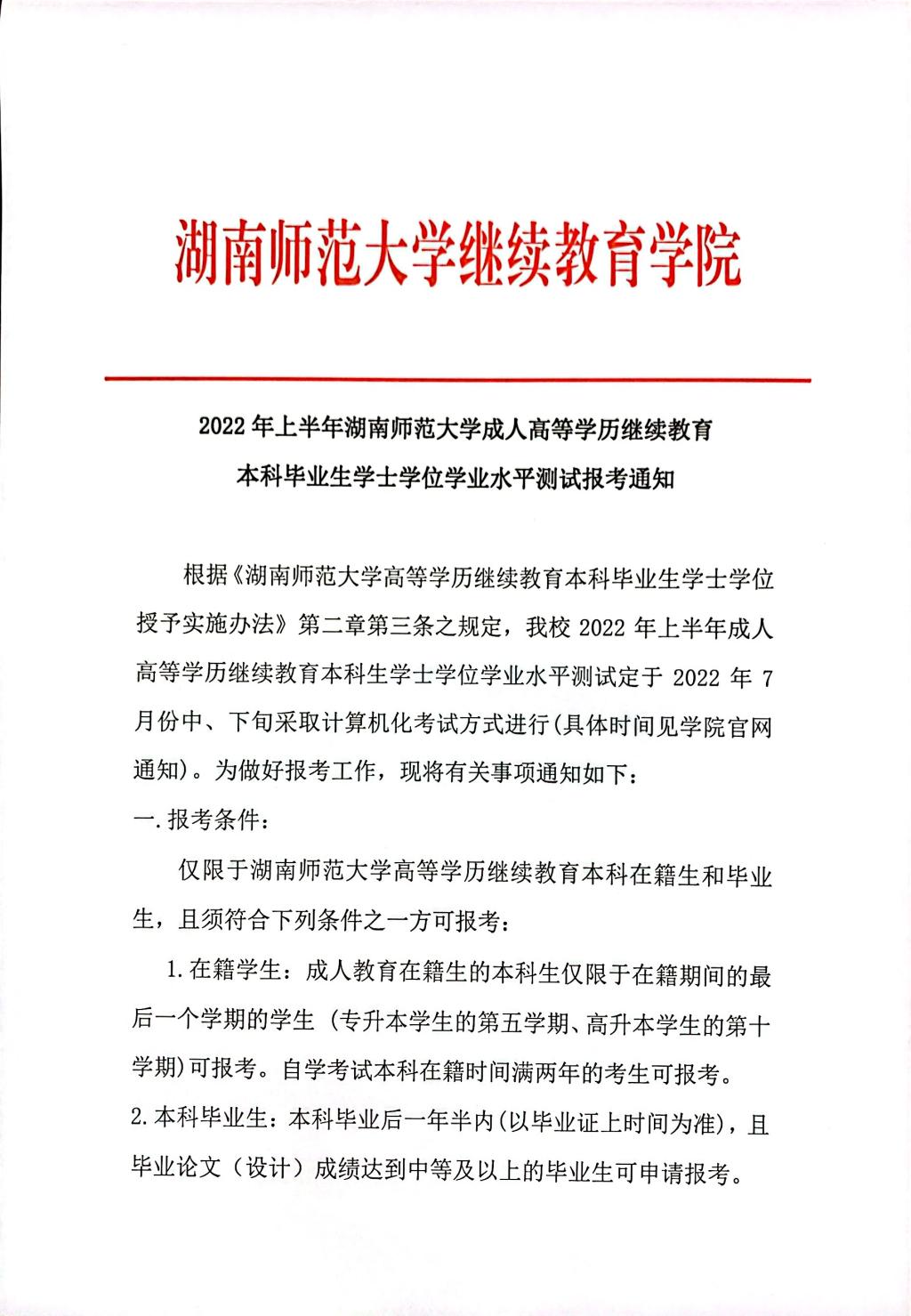
2022年上半年beat365手机版官网入口成人高等学历继续教育本科毕业生学士学位学业水平测试报考通知
发布时间:2022-04-12 浏览量:
附件【
学业水平考试大纲.zip
】已下载
次
附件【
报名表(2).docx
】已下载
次
附件【
专业库2版.xlsx
】已下载
次
附件【
学业水平测试教材(1).docx
】已下载
次
附件【
附件4上传电子照片标准.docx
】已下载
次
附件【
考试员工报名流程.docx
】已下载
次
关闭
点击微信底部的"发现",使用"扫一扫"即可将网页分享到我的朋友圈。
分享到...
   分享到:
【
关闭
】